北航新闻网2月19日电(通讯员 杨贤达)硬脊膜(spinal dura mater)是保护脊髓、防止脑脊液泄漏和硬膜外粘连的关键组织。然而,在脊柱手术和神经外科手术中,硬脊膜损伤导致脑脊液泄漏是常见的术后并发症,发生率高达4%至32%。目前,临床上用于硬脊膜修复的材料存在诸多局限性,如来源有限、降解速率与组织再生不匹配、易引发炎症和硬膜外粘连等。因此,开发一种力学特性适宜、且既能促进硬膜再生又能抑制硬膜外粘连的新材料,一直是该领域的研究热点。近日,北京航空航天大学生物与医学工程学院、生物力学与力学生物学教育部重点实验室、北京生物医学工程高精尖创新中心樊瑜波教授、李晓明教授和李林昊副教授团队,在著名综合性期刊《nature communications》上发表了新型硬脊膜修复材料的最新成果“janus decellularized membrane with anisotropic cell guidance and anti-adhesion silk-based coatings for spinalduralrepair”。樊瑜波教授、李晓明教授和李林昊副教授为该文的共同通讯作者,生医学院博士研究生毕雪薇(目前为北京大学材料学院博士后)和北航材料学院博士研究生毛智南(目前为香港中文大学博士后)为该论文的共同第一作者,北京航空航天大学为第一完成单位。
该研究开发了一种新型的janus小肠黏膜下层(sis)膜材料,通过在sis表面涂覆丝素基水凝胶涂层,实现了对硬脊膜修复和防止硬膜外粘连的双重功能:内层丝素蛋白(sf)和甲基丙烯酰化丝素蛋白(silma)复合(sfma)微沟槽涂层可引导细胞定向生长,促进硬脊膜再生;外层的甲基丙烯酰化透明质酸(hama)和silma复合涂层则能有效抵抗蛋白吸附和细胞粘附,抑制硬膜外纤维化粘连(图1)。

图1.硬脊膜再生的janus小肠黏膜下层(sis)膜的设计与制备
该研究为了使sfma微槽涂层吸水后结构稳定,利用了水蒸汽热处理工艺。如图2所示,与未处理的微槽涂层相比,经过水蒸汽处理后的sfma微槽涂层的二级结构发生变化,进而导致其力学和结构稳定性有显著提升。

图2.水蒸汽退火提高了sfma微槽涂层的力学性能和结构稳定性
该研究进一步研究了sfma微槽涂层与sis底物的截面结合力和稳定性。如图3所示,sfma微槽涂层和sfma改性sis基底之间的结合强度最大,同时,水蒸汽退火后的sfma微槽涂层与未经处理的涂层相比,其结合强度有所提高。这些结果表明,光固化反应的共价键和水蒸汽处理介导的β-折叠物理相互作用协同提高了sfma微槽涂层和sis基底之间的界面结合强度。

图3.光固化和水蒸汽退火处理增强了sfma微槽涂层和sis基底之间的界面结合强度
通过sd大鼠皮下模型验证了微沟槽的稳定性以及与组织整合情况,如图4所示,在植入后28天,微沟槽的结构开始崩解,这表明sfma微沟槽已经发生了生物降解。此外,大量宿主细胞分布在微沟槽内,且sfma微沟槽表面和sfma-sis表面均显示出类似的纤维囊形成,这表明微沟槽涂层与宿主组织整合良好。此外,sfma微沟槽表面和sfma-sis表面均以arg-1阳性巨噬细胞为主,这表明sfma微沟槽涂层类似于生物活性sis膜,能够促进巨噬细胞向m2表型极化。

图4.sfma微沟槽涂层与宿主组织整合良好,并促进了m2型巨噬细胞极化
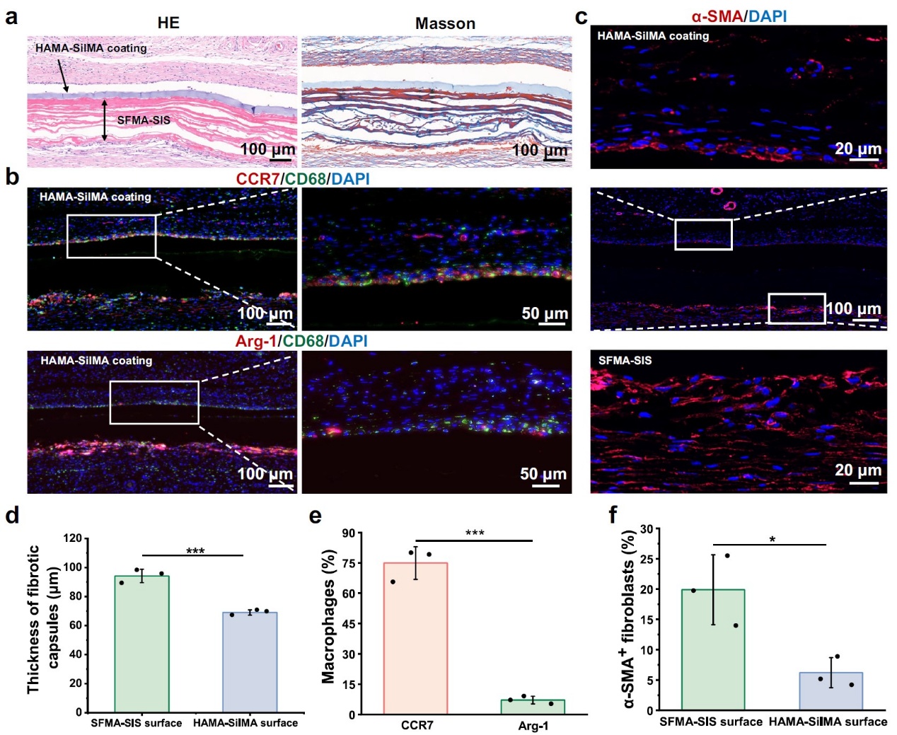
组织学评估显示(图5),在植入14天后,hama-silma涂层表面作为保护性屏障,与宿主组织明显分离,并有效阻止了宿主细胞和组织的侵入,从而减少组织粘连的程度。hama-silma侧的巨噬细胞显示出更高的m1表型,然而,与sfma-sis侧相比,hama-silma侧显示出更薄的纤维囊和更低的α-sma阳性成纤维细胞表达。

图5.hama-silma涂层抑制了组织内生长,并减轻了纤维化形成
该研究采用椎板切除术模型来制造硬脊膜缺损,以评估janus sis膜在体内的治疗效果(图6)。从脊髓组织的宏观图像可以看出janus涂层组的外观与天然硬脊膜相似。同时通过h&e染色和masson三色染色可以看出janus sis组的硬膜缺损区域观察到连续的新生成胶原组织,与正常硬膜组织高度相似。磁共振成像(mri)结果表明术后8周janus sis显示出脊髓与硬脊膜外组织之间更清晰的边界。α-sma和胶原蛋白i的免疫荧光染色进一步评估硬膜外纤维化粘连,与sis组相比,janus sis组硬膜外组织中的α-sma阳性细胞数量更少;对照组硬膜外区域被广泛密集的胶原蛋白i占据,而植入sis和janus sis的组中胶原蛋白i的表达显著降低。

图6.在大鼠脊髓硬膜缺损模型中,janus sis膜显著增强了硬膜的原位再生
综上所述,本研究不仅为硬脊膜修复提供了一种全新的生物材料足球大赢家的解决方案,还为开发具有仿生结构和功能的janus材料提供了新的思路。这种新型janus膜材料的设计理念和制备方法,有望在其他软组织修复领域得到广泛应用,为临床治疗提供更有效、更安全的材料选择。
该研究得到了国家自然科学基金(t2288101, 11827803,12332019, 32371405, 32171345和32201114)等基金的支持。
原文链接:
(审核:李德玉)
编辑:贾爱平